2024-09-06
細胞外囊泡 (EVs) 內的核酸和蛋白等分子,尤其是miRNA,一直被認為是具有疾病早期診斷價值的生物標志物。但現有的EVs分離富集技術限制了外泌體診斷在臨床中的實踐應用。GlyExo-Capture?技術為解決這一問題提供了創新的解決方案。
GlyExo-Capture?技術開發
GlyExo-Capture?是由熱景生物自主研發的一項創新性EVs提取技術,專門用于分類和富集糖基化細胞外囊泡 (glycosylated extracellular vesicles)。該技術利用自主開發的親和捕獲磁珠與特定的外泌體糖鏈特異性結合,顯著富集腫瘤來源的EVs,并實現后續核酸提取的自動化。整個流程在11分鐘內即可完成糖基化EVs的高效提取,顯著提高了外泌體中miRNA檢測的靈敏度和特異性,為癌癥早期篩查提供了更為精準的生物標志物。

圖1.研究設計示意圖
如圖1所示,研究團隊采用GlyExo-Capture?方法從88例HCC患者和179例非HCC對照組的血清中提取EVs,并從中提取small RNA 進行二代測序 (NGS)。通過生物信息學分析,識別出差異表達的miRNA。在訓練集隊列(n=134)中,研究團隊利用多種機器學習算法構建了HCC分類模型,并在多個獨立驗證隊列(n=645)中,通過定量逆轉錄聚合酶鏈式反應 (qRT-PCR) 對5個miRNA進行定量,以驗證模型性能。

圖2.HCC預測模型在NGS (A-C)and qRT-PCR(D-F)數據中的性能評估
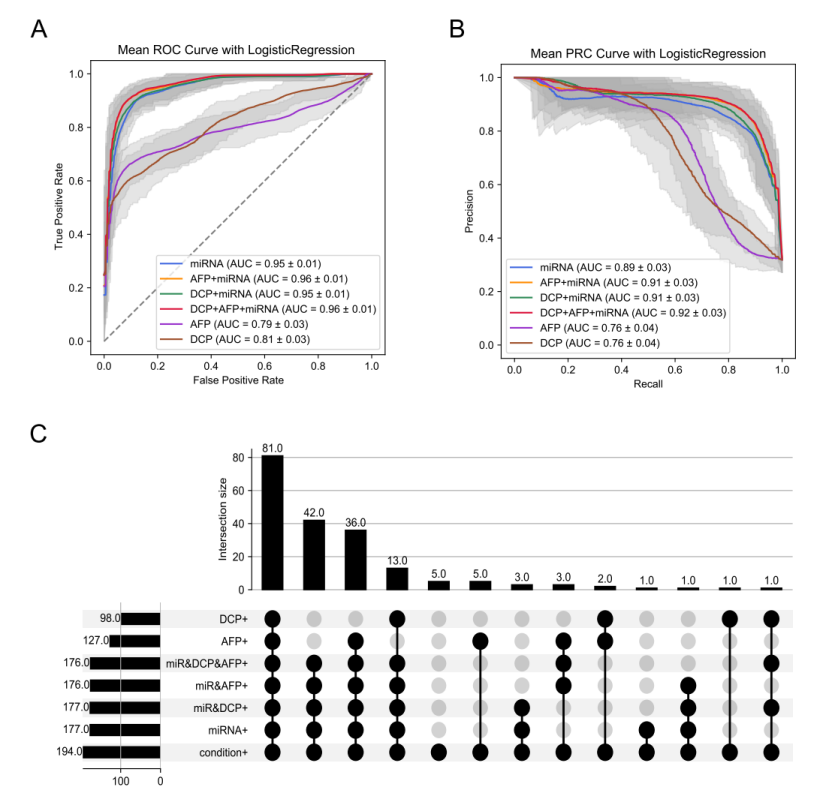
為進一步提高模型的診斷性能,我們將miRNA靶標與AFP/DCP特征結合。結果顯示,結合后模型的ROC-AUC值提升至0.96,PRAUC值達到0.91(圖3A-B)。此外,基于該聯合特征的模型對194例HCC患者的總體靈敏度達到90.70%,顯著高于單獨使用miRNA靶標時的88.06%(圖3C)。這表明miRNA與蛋白特征之間具有互補作用,顯著增強了HCC的診斷準確性。

綜上所述,基于miRNA和AFP特征的HCC分類模型實現了精準診斷,標志著肝癌早期篩查領域的重大突破。肝癌外泌體miRNA產品以其高度準確性和非侵入性,為臨床診斷帶來了新的希望,助力全球肝癌患者獲得更精準的治療。這一研究成果不僅推動了肝癌研究與臨床實踐的進展,也為實現更有效的早期篩查和治療方案奠定了堅實基礎。
GlyExo-Capture?技術引領多癌種早篩創新,從科研走向臨床轉化
GIyExo-Capture?平臺是中國IVD科研創新創造的一個典范,針對全球范圍內外泌體液體活檢應用準確率不高,操作繁瑣等臨床應用挑戰,提供了創新的解決方案。該平臺采用糖捕獲技術,實現疾病相關外泌體全自動、快速高通量分離,以及外泌體運載microRNA的高靈敏度檢測。目前,熱景生物具有自主專利GIyExo-Capture?平臺開發的系列癌癥早期診斷成果陸續通過注冊檢驗(胰腺癌、肝癌、胃癌等),相關神經退行性疾病研發項目進展順利。作為糖捕獲診斷方法學的提出者,熱景生物致力于將中國企業的原創性技術推廣應用到全球臨床,為全球患者帶來更精準、更便捷的診斷方案、使更多患者獲益于中國創新技術。
· 全球首臺外泌體microRNA全自動檢測儀
全球突破性技術——國內國際雙專利
配套科研試劑
(1)肝癌血清外泌體microRNA檢測試劑盒(2)胃癌血清外泌體microRNA檢測試劑盒(3)胰腺癌血清外泌體microRNA檢測試劑盒(4)前列腺癌尿液外泌體microRNA檢測試劑盒(5)尿路上皮癌尿液外泌體microRNA檢測試劑盒
· REXO-32外泌體提取平臺
獲中國腫瘤標志物大會第一屆技術轉化獎
配套科研試劑
(1)細胞外囊泡純化試劑盒(SEC柱)(2)細胞外囊泡染色純化試劑盒(SEC柱)(3)細胞外囊泡提取試劑盒(PS)(4)細胞外囊泡提取試劑盒(PS-MB)(5)細胞外囊泡糖捕獲法提取試劑盒(磁珠法)(6)miRNAuto微小RNA提取試劑盒(磁珠法)